2025年11月,国家发布了一份征求意见稿,提出车辆启动后百公里加速需要放慢速度,这并非限制车辆行驶速度,而是为了避免在市区起步时因猛踩油门导致车辆突然冲出引发事故,尤其在堵车情况下,驾驶员一旦紧张误踩踏板容易带来危险。
特斯拉以前把转向灯和雨刷这些功能都放在屏幕上操作,看起来比较先进,现在行不通了,因为新规定要求关键功能必须有实体按键,新款Model Y(图片|配置|询价)悄悄把转向灯拨杆装了回去,说明厂家自己也意识到,紧急情况下按屏幕不如直接拨一下来得可靠,车主们在遇到危险的时候,确实顾不上盯着屏幕看。
单踏板模式也被调整了,松开油门时车子减速变得平缓,最多只能达到0.08g的减速度,特斯拉那种一松油门就能停住的感觉,以后在符合规定的车辆上基本找不到了,这种改动让车辆回归到真实的物理特性,不再依赖软件制造单踏板控制一切的错觉,我认为这个方向是对的,毕竟刹车还是要依靠脚部感受和机械反馈才更可靠。

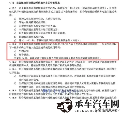
智能驾驶现在不能随便用了,想开启Autopilot功能,得先刷脸或输入密码,还得完成相关培训才能操作,以前插上钥匙就能启动汽车,现在必须确认用户身份和学习情况,虽然这些步骤听着有点繁琐,但考虑到出现过车主误用智能驾驶引发事故的情况,加强管理确实有必要。

隐藏式门把手需要加装机械开关,遇到断电、撞车或者小孩误锁的情况,里面的人可以手动开门逃生,之前确实发生过这类事故,这不是吓唬人,好看归好看,安全比外观更重要。
有意思的是,Model Y 把拨杆提前改回来,这说明一些车企早就知道风向要变,这不是为了应付检查,而是整个行业这几年步子迈得太大,现在被拉回现实,技术可以玩花样,但安全不能丢,这波调整是迟早的事。

Copyright © 2026 承车汽车网
网站展示的汽车及品牌信息和数据,是基于互联网大数据及品牌方的公开信息,收集整理客观呈现,仅提供参考使用,不代表网站支持观点;